相关介绍
编辑点评:是一款AI写作软件
万能AI写作app是一款高度自动化、智能化、个性化的AI智能软件,软件功能丰富,包括灵感创作、小说续写、工作报告优化等,无论是生活琐事、学习难题还是工作困扰,万能AI写作都能为你提供解决方案,相信这款软件一定能对你有所帮助的,不妨下载试试吧。

怎么注册
1、在本站下载并打开软件
2、点击右下角我的,再点击上方登录

3、输入手机号和验证码进行注册

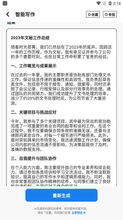
怎么进行智能写作
1、打开软件进入首页,点击上方智能写作

2、选择文章类型、风格、字数要求、内容后点击发送

3、即可得到一篇绝佳的文章

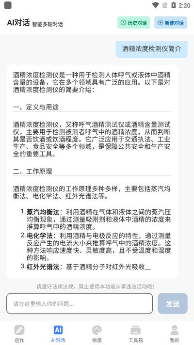
怎么进行AI对话
1、打开软件,点击下方AI对话,在对话框输入你的问题

2、即可生成答案

软件功能
【灵感创作】无论你是大师级的创作者,还是新媒体爆款文案、社交媒体内容、情书、对联、总结、报告等撰写者,万能AI写作都能为你提供源源不断的灵感,助你摆脱枯竭。
【小说续写】只需输入关键词和故事背景,万能AI写作就能根据你的需求,为你量身定制独特的小说情节,让你的创作更具魅力。
【工作报告优化】报告撰写不再头疼!万能AI写作为您提供公文助手功能,快速撰写专业。无论是合同、报告还是申请书,我们提供一站式的文档处理解决方案,让您省时省力。
【AI绘画】只需输入对画的描述内容,即可生成一副绝佳的画作。
在万能AI写作中,您可随时获取所需信息和服务,无论学习、工作或生活,我们都会为您提供优质的解答和帮助。

万能AI写作app要收费吗
不收费
小编精选
少儿字典app是操作简单,使用方便的拼音学习软件,用户可以通过拼音以及笔画的方式来找到想要学习的字。这是一个非常适合孩子来使用的,模拟真实的查找字典的效果,同时每一个字的意思都是非常详细的,喜欢的可以下载。少儿字典介绍可以辅助孩子们进行汉语学习,掌握汉语拼音知识,学习到更多的汉语词汇。用户们随时随....
人人听书软件是由之前的老白故事、海豚听书升级的而来的,里面所有的书籍内容全都是免费的,还有多种人声可以自行去设置,对于平时喜欢听书的朋友来说无疑是个很不错的选择。人人听书网介绍免费享受海量书籍,畅听书籍中的精彩内容,尽在人人听APP。人人听书网最新版功能1、界面设计简洁明了,用户可以轻松上手,快速....
南通通才人才网app可以根据区域、行业类别、企业的福利、薪资等进行筛选合适的工作,里面的职位信息都实时更新的,还提供了校园招聘、招聘会、简历库、人事招考等专区,职位、企业一搜便知。南通通才人才网官方介绍大家可以根据自己喜欢的行业工作进行选择,搜索相关的岗位信息,对比每一家企业公司的员工福利和工作具....
相关软件
-
oa英语听力大全
办公学习
-
红杏林中医培训
办公学习
-
小霞会计网校
办公学习
-
大桥
办公学习
-
山东视频会议app安卓版2.1.8最新版
办公学习
-
Jenni AI写论文官方正版1.0最新版
办公学习
-
ai写作(Jenni AI Writing Guide)v1.31 官方正版
办公学习
-
中建网络学院app官方安卓版v11.5.0最新版
办公学习
-
四川市监公众服务官方客户端1.4.26 官方版
办公学习
-
中药词典科盛通
办公学习
最新资讯
- 无限暖暖能装mod吗 无限暖暖好玩的mod推荐 2025/03/10
- 龙之谷世界有什么音乐 龙之谷世界汽水音乐推荐 2025/03/10
- 《梦幻西游》手游:月宫玩法全解析 2025/03/05
- 斗罗大陆SS:高效获取本体碎片攻略 2025/03/05
- 解锁非人学园的秘密:如何高效获取稀有角色一方通行 2025/03/05
- 天天酷跑:凤凰VS夫诸,谁才是你的最佳之选? 2025/03/05
- 如何在乱斗西游中快速升级? 2025/03/05
- 《影之刃3》无锋角色:揭秘最强套装选择! 2025/03/05
相关文章
- 《龙之信条2》BBQ大师成就怎么解锁 BBQ大师成就攻略 2024/04/02
- 《忘却前夜》最强阵容推荐-最强阵容搭配攻略 2023/11/04
- 命运方舟刻印通用吗 刻印通用账号介绍 2023/10/18
- 《剑与远征启程》英雄怎么选 英雄推荐 2023/10/16
- 摔跤的游戏排行榜推荐2023-高人气的摔跤游戏合集 2023/10/11
- 《金铲铲之战》体验服官方网站下载 体验服资格申请入口2023 2023/10/09
- 文字来找茬初恋照片通关攻略 2023/07/31
- 凡人传说凡界功法获取方式一览 2023/07/26
-
4
大桥
办公学习 -
10
中药词典科盛通
办公学习 -
12
伴读学习
办公学习 -
13
网上北语教师
办公学习 -
14
启蒙英语学习
办公学习
